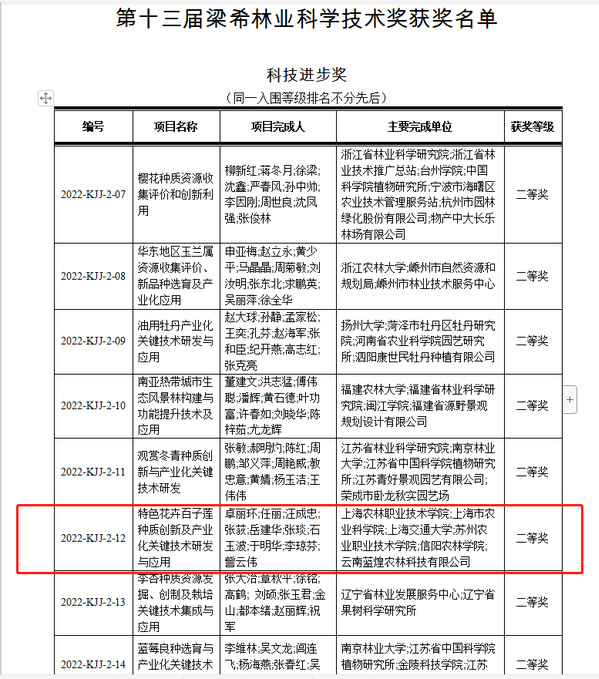
近日,根据中国林学会《关于第十三届梁希林业科学技术奖评选结果的通报》(中林会学字〔2023〕23号),我院卓丽环教授主持项目《特色花卉百子莲种质创新及产业化关键技术研发与应用》获得科技进步奖二等奖。
“特色花卉百子莲种质创新及产业化关键技术研发与应用”按照百子莲优良资源筛选、推广应用瓶颈问题挖掘、基础研究科技攻关、技术指标构建、技术体系形成和成果推广转化,由上海农林职业技术学院主持,上海市农业科学院、上海交通大学、苏州农业职业技术学院、信阳农林学院和云南蓝煌农林科技有限公司共同参与完成。
梁希林业科学技术奖是经国家科学技术部批准、面向全国的林业科学技术奖,是我国林业行业最高水平的科技奖项,主要奖励在林业科学技术进步中做出突出贡献的集体和个人,其目的是鼓励林业科技创新,充分调动广大林业科技工作者的积极性、创造性,促进林业科技事业的发展,加快实现林业跨越式发展。

